Collections ​
Collection Hierarchy ​
The java.util library contains several useful data-structures based on math concepts:
- Implements
Collection:- List: a sequence. see implementations
- Set: mathematical concept of a set.
- Does not implement
Collection- Map: mathematical concept of a function.
Set ​
Set
A set has:
- no duplicates.
- no indexing.
- no ordering.
HashSet is the preferred implementation.
TreeSet is an alternative implementation for a SortedSet.
TreeSet sorts the elements with a binary tree so the element class must implement the Comparable interface.
Comparable ​
// Element class implements comparable
public class Student implements Comparable<Student>{
// Student must implement the compareTo Method.
@Override
public int compareTo(Student o) {
/*
* the return value should be 0 if this and o are equal.
* the return value should be negative if this is lesser than o.
* the return value should be positive if this is greater than o.
* here we use the student number to sort students.
*/
return nr.compareTo(o.getNr());
}
}Iterator ​
All collection classes have an iterator
Collection<E>has a methoditerator()that returns anIterator<E>
Main Iterator methods
boolean hasNext(): returns true if iteration has more elementsE next(): returns next element in the iterationvoid remove()- Removes last element returned by this Iterator
- Can be called only once per call to
next()
Iterator Usage: ​
// standard iterator usage.
Iterator<Student> i = slist.iterator(); // get the iterator from slist.
// iterate through the list and print a student.
while (i.hasNext()) {
Student s = i.next();
System.out.printf("Nr: %s, name: %s%n", s.getNr(), s.getName());
}
// equivalent to, simplified for loop. (uses an iterator under the hood)
for (Student s: slist) {
System.out.printf("Nr: %s, name: %s%n", s.getNr(), s.getName());
}
// sometimes an iterator is necessary if the list should be modified.
// for example deleting an element from the list.
public static void removeInvalidNr(Collection<Student> scoll)
{
Iterator<Student> i = scoll.iterator();
while (i.hasNext()) {
if (!i.next().getNr().matches("s[0-9]*")) {
i.remove(); // Do not use scoll.remove(i)
}
}
}Maps ​
Map
Map<K, V> implements mathematical concept of a function. It Maps: Keys to Values. For each key, there is at most one corresponding value.
- Each key is unique and mapped to one value
- Same value may appear multiple times
HashMapis the preferred implementationTreeMapis a sorted map
Map Methods ​
get(K key) // returns value associated with key (could be null)
put(K key, V value) // associates key with value
remove(K key) // removes mapping for key
containsKey(K key) // true if the key is used in the Map
containsValue(V value) // true if value is associated with some key
keySet() // returns a Set containing all keys used by this Map
values() // returns all values associated with at least one key in this Map(returns a Collection)
entrySet() // returns Set that contains the mappings of this Map
// gets the student with the best grade
Student best(Map<Student,Integer> grades) {
Student result = null;
int best = 0;
for (Map.Entry<Student,Integer> e: grades.entrySet()) {
Integer g = e.getValue();
if (g > best) {
result = e.getKey();
best = g;
}
}
return result;
}
// calculates the average grade
double avg(Map<Student,Integer> grades) {
int sum = 0;
for (Integer c: grades.values()) {
sum += c;
}
return (double)sum / grades.size();
}Hashing ​
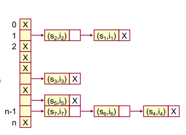
Hashing
Hashing is calculating pseudo-random numbers, called hash codes, and assigning them to Objects. Then Objects are stored using their hash codes. When a hash code of an Object is known the element can be found almost in a constant amount of time contrary to storing Objects in a long list.
- Purpose: fast way to find information
Typical Implementation ​
- Uses a (fixed) number of buckets
- Each bucket contains a linked list
- Method
hashCode()relates an object to a bucket equals()can be used to compare elements in the same bucket- Collision: two different objects have same hash code
- Efficient hash functions avoid too many collisions
- Hash codes should be distinct in as many bits as possible
Bucket ​

Java Hash Code ​
- Each class has a method
int hashCode() - To use
HashSet, overridehashCode()as well asequals(Object) - Equality of objects implies equality of hash codes.
- If
o1.equals(o2)theno1.hashCode() == o2.hashCode() - Programmer’s responsibility to ensure this, otherwise
HashSetmethods likeaddandcontainsfail unpredictably
Type Parameters ​
All generic method declarations have a type parameter section delimited by angle brackets that precedes the method's return type ( <E> in the next example).
Each type parameter section contains one or more type parameters separated by commas.
The type parameters can be used to declare the return type and act as placeholders for the types of the arguments passed to the generic method, which are known as actual type arguments.
public static <E> List<E> sort(List<E> list) {
//...
}There may be times when you'll want to restrict the kinds of types that are allowed to be passed to a type parameter. For example, a method that operates on numbers might only want to accept instances of Number or its subclasses. This is what bounded type parameters are for.
To declare a bounded type parameter, list the type parameter's name, followed by the extends keyword, followed by its upper bound.
public static <E extends Comparable<E>> List<E> sort(List<E> list)
{
//...
}Polymorphism And Lists ​
// A list is an object
Object o = new ArrayList<Student>();
// a list of Students can be assigned to a list of Objects.
List<Object> list = new ArrayList<Student>();
new ArrayList<Student> instanceof ArrayList<Object> // false
// you can't do this List<Student> bad = new ArrayList<Object>();Workaround: use type parameter wildcard ?